年报季即将收官,据不完全统计,昨夜至少有16家公司公告将“戴帽”。
东方智造公告称,公司2025年度经审计的利润总额、净利润、扣除非经常性损益后的净利润三者孰低者为负值,且扣除后的营业收入低于3亿元,触及退市风险警示情形。公司股票将于4月29日停牌一天,4月30日起复牌并被实施退市风险警示,股票简称变更为“*ST东智”,日涨跌幅限制为5%。
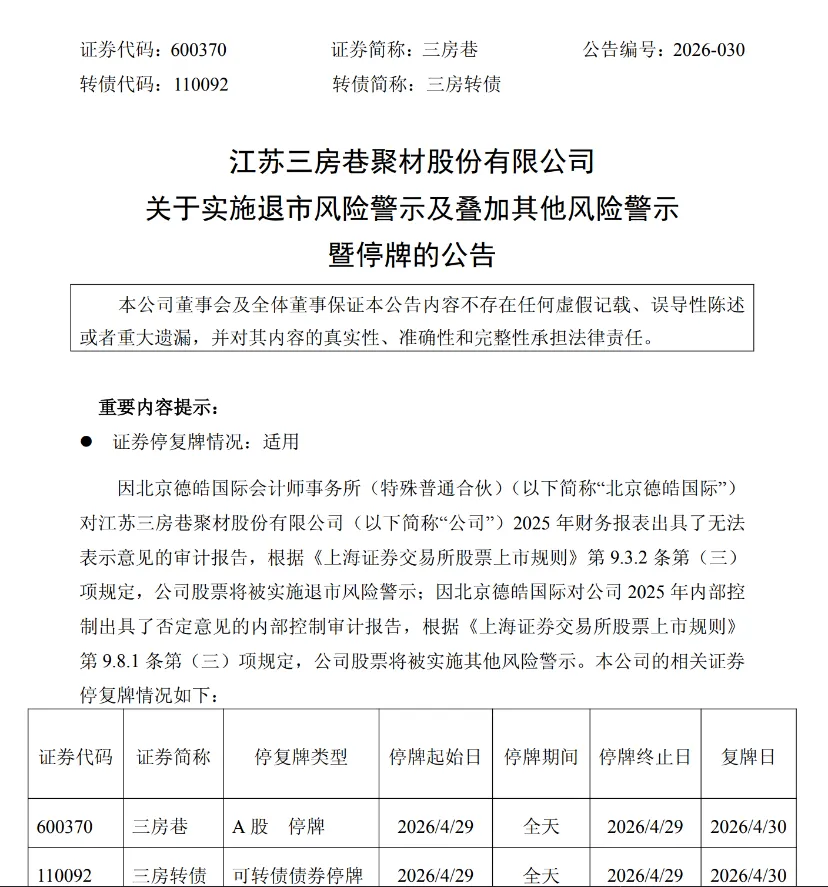
三房巷公告称,因北京德皓国际会计师事务所对公司2025年财务报表出具无法表示意见的审计报告,公司股票将被实施退市风险警示。同时因内部控制被出具否定意见的审计报告,将被叠加实施其他风险警示。公司股票及可转债于4月29日停牌一天,自4月30日起复牌并实施风险警示,股票简称变更为“*ST三房”,日涨跌幅限制为5%。
深康佳A公告,公司2025年度经审计的期末归母净资产为负数,公司股票将被实施退市风险警示。公司最近三个会计年度经审计扣除非经常性损益前后净利润孰低者均为负值,且信永中和会计师事务所(特殊普通合伙)对公司2025年年度财务报告出具了带持续经营重大不确定性段落的无保留意见的审计报告,公司股票将被实施其他风险警示。
公司股票自4月29日开市起停牌一天,自4月30日开市起复牌。复牌后股票简称由“深康佳A”变更为“*ST康佳A”,由“深康佳B”变更为“*ST康佳B”,日涨跌幅限制为5%。
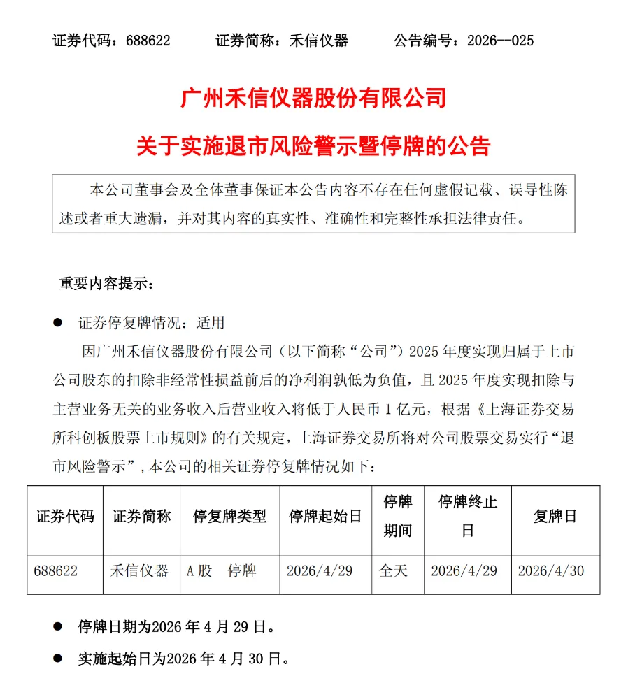
禾信仪器公告称,公司2025年度经审计的扣除非经常性损益前后的净利润孰低为负值,且扣除与主营业务无关的业务收入后营业收入低于1亿元。根据规定,公司股票将被实施退市风险警示。公司股票于4月29日停牌,自4月30日起复牌并被实施退市风险警示,A股简称变更为“*ST禾信”。
实达集团公告称,因公司2025年度经审计的利润总额、净利润或扣非净利润孰低者为负值且营收低于3亿元,公司股票自4月29日起停牌一天,自4月30日起被实施退市风险警示,股票简称变更为“*ST实达”,日涨跌幅限制为5%。
易华录公告称,公司2025年度经审计后净资产为负值,触及退市风险警示情形。同时,公司最近三个会计年度扣除非经常性损益前后净利润孰低者均为负值,且审计报告显示持续经营能力存在不确定性,触及其他风险警示情形。公司股票自4月29日起停牌一天,4月30日复牌后简称变更为“*ST易录”,日涨跌幅限制仍为20%。
东珠生态公告称,根据北京德皓国际会计师事务所出具的审计报告,公司2025年度实现营业收入2.84亿元,归属于上市公司股东的净利润-10.79亿元,归属于上市公司股东的扣除非经常性损益的净利润-10.74亿元。同时因公司连续三年净利润均为负值,且内部控制被出具否定意见的审计报告,公司股票将被实施退市风险警示及叠加其他风险警示。
公司股票将于4月29日停牌一天,于4月30日起实施退市风险警示及叠加其他风险警示,股票简称变更为“*ST东珠”,日涨跌幅限制为5%。
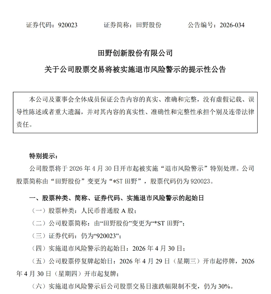
田野股份公告称,公司股票将于2026年4月30日开市起被实施“退市风险警示”特别处理,股票简称由“田野股份”变更为“*ST田野”。公司2025年度财务会计报告被审计机构出具了无法表示意见的审计意见,且2025年4月28日和2026年4月26日的财务报告内部控制均被出具否定意见的审计报告。
启迪环境公告称,公司2025年度经审计的期末归属于母公司净资产为负值,触及退市风险警示情形。同时,公司因最近三个会计年度扣除非经常性损益前后净利润孰低者均为负值,且2025年度审计报告显示公司面临较大的经营风险和财务风险,可能导致对公司持续经营能力产生疑虑的重大不确定性,公司股票交易将被叠加实施其他风险警示。
公司股票将于4月29日开市起停牌1天。自4月30日复牌后,公司股票交易将被实施退市风险警示及其他风险警示,股票简称变更为“*ST启环”,日涨跌幅比例限制为5%。
冀凯股份公告称,公司2025年度经审计的利润总额、净利润、扣除非经常性损益后的净利润均为负值,且扣除后的营业收入低于3亿元,公司股票交易将被实施退市风险警示。股票于4月29日停牌一天,并于4月30日复牌,公司股票简称由“冀凯股份”变更为“*ST冀凯”,日涨跌幅限制为5%。
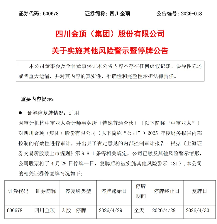
四川金顶公告称,因审计机构中审亚太会计师事务所(特殊普通合伙)对公司2025年度财务报告内部控制的有效性进行审计,并出具了否定意见的内部控制审计报告。根据相关规定,已触及其他风险警示情形,公司股票将于4月29日停牌一日,4月30日复牌后将被实施其他风险警示(ST),股票简称变更为“ST金顶”,日涨跌幅限制为5%。
金花股份公告称,因信永中和会计师事务所对公司2025年度财务报告内部控制出具否定意见的审计报告,根据相关规定,公司股票将被实施其他风险警示。公司股票将于4月29日停牌一天,自4月30日起实施其他风险警示,股票简称变更为“ST金花”,日涨跌幅限制为5%。
清越科技公告称,公司因2025年度内部控制被出具否定意见审计报告,根据规定,股票自4月29日开市起停牌1天,将于4月30日复牌并实施其他风险警示,股票简称变更为“ST清越”。公司正积极配合证监会调查,并采取措施提升内控水平,争取撤销风险警示。
文峰股份公告称,因大信会计师事务所出具否定意见的内部控制审计报告,公司股票自4月29日停牌1天,4月30日起实施其他风险警示,股票简称变更为“ST文峰”,日涨跌幅限制为5%。公司已制定整改措施,包括强化会计信息质量、优化采购和投资管理流程。
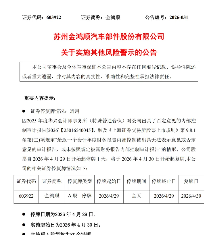
金鸿顺公告称,因2025年度华兴会计师事务所(特殊普通合伙)对公司出具了否定意见的内部控制审计报告,触及相关规定,公司股票自4月29日停牌1天,4月30日起复牌并实施其他风险警示,股票简称变更为“ST金鸿顺”,日涨跌幅限制为5%。
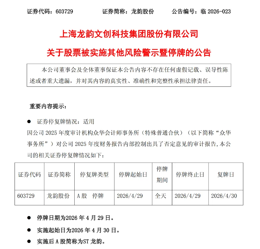
龙韵股份公告称,因公司2025年度财务报告内部控制被出具否定意见的审计报告,公司股票将于4月29日停牌一天,自4月30日起实施其他风险警示,股票简称变更为“ST龙韵”,日涨跌幅限制为5%。
东财图解·加点干货



















还没有评论,来说两句吧...