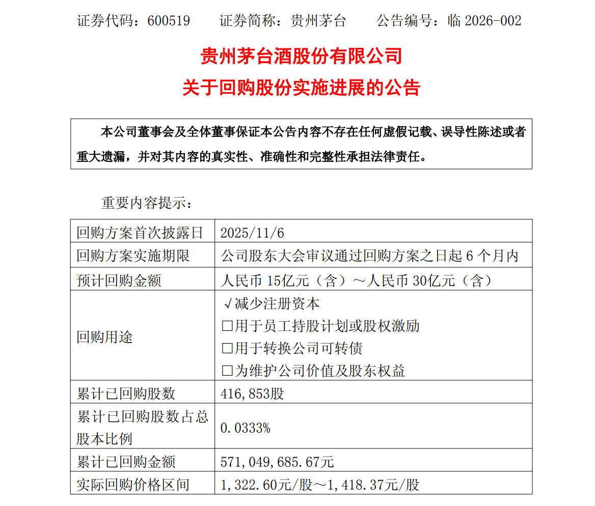
2月3日,贵州茅台酒股份有限公司(600519.SH)发布关于回购股份实施进展的公告称,2026年1月,公司累计回购股份32.98万股,占公司总股本的比例为0.0263%,购买的最高价为1418.37元/股、最低价为1322.60元/股,支付的金额为4.51亿元。
截至2026年1月底,公司已累计回购股份41.69万股,占公司总股本的比例为0.0333%,购买的最高价为1418.37元/股、最低价为1322.60元/股,已支付的总金额为5.71亿元(不含交易费用)。
根据公告,公司于2025年11月28日召开2025年第一次临时股东大会,审议通过了《关于以集中竞价交易方式回购公司股份的方案》,并于2025年12月25日披露了《关于以集中竞价交易方式回购公司股份的回购报告书》,公司将以自有资金通过集中竞价交易方式回购股份,用于注销并减少注册资本,回购价格不超过1863.67 元/股(含),回购金额不低于15亿元(含)且不超过30亿元(含),实施期限为自公司股东大会审议通过回购方案之日起6个月内。
据了解,此轮回购是贵州茅台自上市以来所实施的第二轮注销式回购。贵州茅台于2025年11月6日首次披露了该回购方案。
贵州茅台1月4日发布公告显示,公司已于去年12月31日斥资1.2亿元回购8.71万股股份,购买的最高价为1385.76元/股、最低价为1377.22元/股。
值得一提的是,2月2日,在1499元飞天上架已满月之际,i茅台披露了1月份平台核心经营数据。据“小茅i茅台”微信公号,i茅台1月共新增628万位新用户,月活用户超1531万,超过145万位用户购得产品,成交订单超212万笔,其中飞天53%vol 500ml贵州茅台酒的成交订单超143万笔。
按照上述数据计算,过去一个月,飞天茅台的成交订单在总订单中占比67.45%。此外,买到产品的用户占据i茅台月活用户的9.47%。
对此,华创证券最新观点认为,i茅台1月运营数据表现亮眼,消费客群边界被明显拓展,核心普飞贡献主要销量。按每笔交易4瓶普飞测算,1月普飞销量约572万瓶、测算销量约2693吨、贡献收入约76亿元。该机构还预测,2026年春节前i茅台销售总量3562吨,贡献收入约100亿元。此外,结合渠道反馈,节前经销商飞天发货进度接近33%,快于去年同期30%,考虑i茅台分散部分自营飞天销量,预计春节飞天销量同增或达30%左右。
资本市场上,数据显示,贵州茅台近几日表现亮眼,股价5日累计涨幅为9.82%。1月29日,贵州茅台收涨8.61%,更是创下自2024年9月末以来最大单日涨幅,一改此前股价持续低迷态势。





还没有评论,来说两句吧...