1月29日,多家上市公司发布投资者关系活动记录表公告,披露各自与机构之间的业务交流内容,其中透露出公司业务布局的诸多进展与亮点。
四维图新:2024年以来已获680万套智驾方案的新增定点
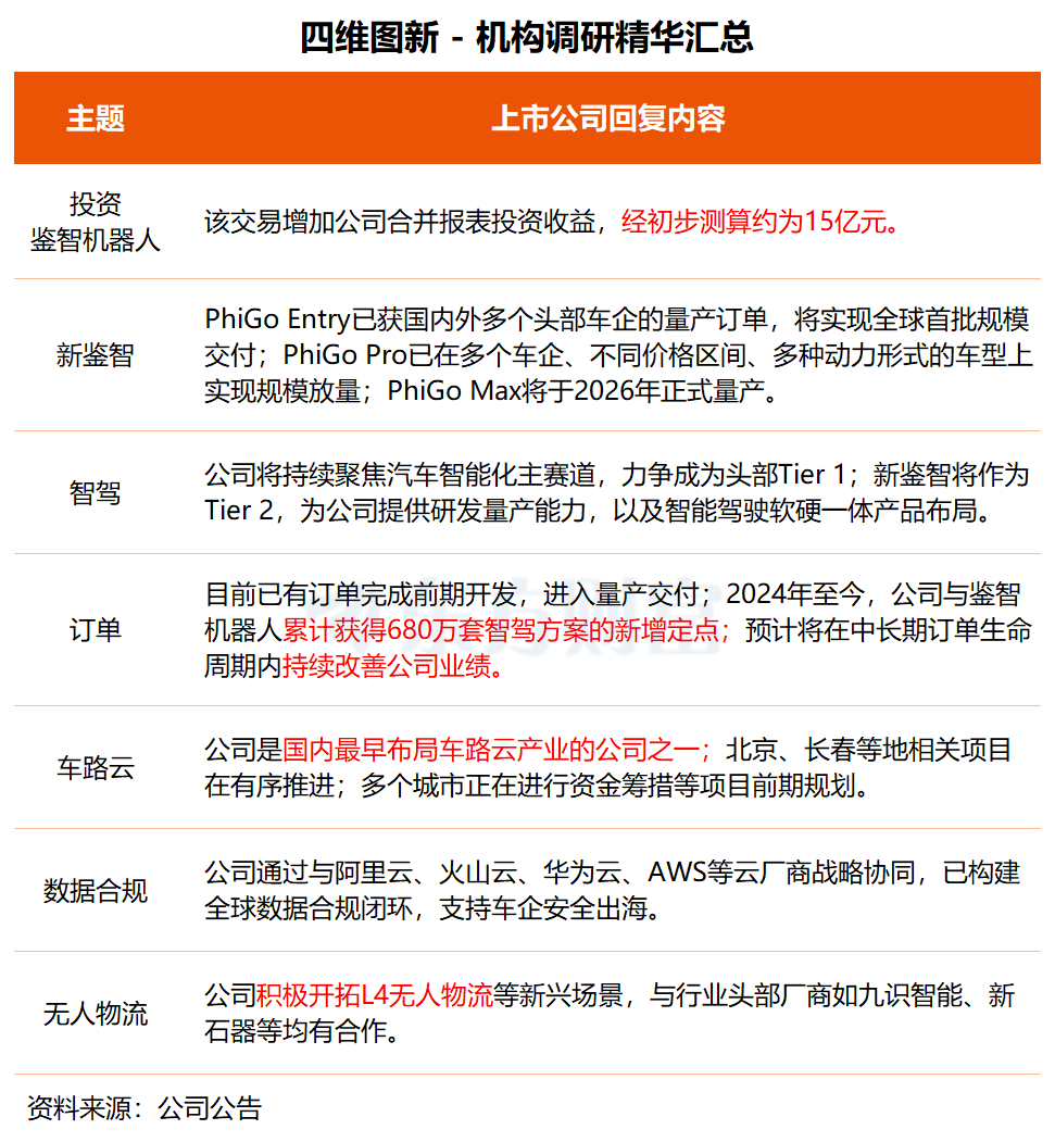
四维图新昨日接受上海国有资本投资公司、云岫资本、华泰证券等30家机构调研,交流内容主要聚焦收购鉴智机器人、自动驾驶和数据合规等主题。
在调研中,四维图新透露,2024年至今,公司与鉴智机器人累计获得680万套智驾方案的新增定点,覆盖20+主流车企,100+定点车型。“在手订单将随客户量产进度逐步释放收入,预计将在中长期订单生命周期内持续改善公司业绩。”
值得注意的是,四维图新此前在互动平台上表示,2024年至2025年上半年,公司与鉴智机器人累计获得585万套智驾方案的新增定点。
去年年末,四维图新顺利完成对鉴智机器人的战略投资,成为其第一大股东,合计持股比例达39.14%。重组后的“新鉴智”成为四维图新旗下智驾业务平台,据四维图新介绍,该交易增加公司合并报表投资收益,经初步测算约为15亿元。
据四维图新介绍,新鉴智基于征程®6B的入门级方案PhiGo Entry目前已获国内外多个头部车企的量产订单,将实现全球首批规模交付;基于征程®6E的中阶高速NOA方案PhiGo Pro,已在多个车企、不同价格区间、多种动力形式的车型上实现“规模放量”,并将逐步下探落地至10万元以内车型;基于征程®6P的端到端全域城区方案PhiGo Max,已和战略伙伴深度共建合作,将于2026年正式量产。
在车路云领域,四维图新称,北京、长春、济南等地相关项目在有序推进。“目前除20个试点城市,还有多个城市正在进行资金筹措等车路云项目前期规划。”
数据合规业务方面,作为业内少数具备云中立、多云协同能力的服务商,公司通过与阿里云、火山云、华为云、AWS等云厂商战略协同,已构建全球数据合规闭环,支持车企安全出海,客户覆盖众多车企、tier1和互联网大厂。同时,公司积极开拓L4无人物流等新兴场景,与行业头部厂商如九识智能、新石器等均有合作。
四维图新聚焦汽车智能化核心赛道,构建了从底层地图数据到车载芯片,再到上层中高阶辅助驾驶和智能座舱应用的完整技术生态。
业绩预告显示,公司2025年归母净利润预盈9009.25万元至1.17亿元,同比大幅扭亏为盈。
民生证券此前研报指出,公司在智能网联与车路云一体化领域持续深耕,受益于汽车智能化渗透加速及车规级MCU芯片国产化趋势,旗下杰发科技车规级MCU芯片业务快速拓展,成长潜力逐步释放。公司在智驾、智舱、智芯、智云等领域实现全栈式技术布局,生态优势日益凸显,预计将持续夯实行业地位。
二级市场方面,四维图新今日微涨0.47%,本月涨幅为19.42%。
可川科技:硅光芯片已完成首次流片正积极进行市场开拓工作
可川科技近日接受平安资管、华安基金、国盛证券等近20家机构调研。
在调研中,可川科技表示,子公司可川光子致力于高速硅光芯片设计和高速光模块的研发、生产,具备全链条量产能力,其硅光芯片已完成首次流片,目前正在积极进行市场开拓工作。
在可川科技看来,全球AI算力需求正以指数级速度爆发,数据中心互联升级成为不可逆的行业趋势,而高速光模块作为算力传输的“核心命脉”,市场需求迎来确定性爆发,“叠加国产替代与东数西算政策红利,这条高景气赛道的成长性与盈利空间,已成为全市场的共识。”
据介绍,可川光子自成立伊始便聚焦于高速硅光芯片的设计和研发,在硅光芯片设计方面掌握核心自研算法。根据客户需求不同,可以提供标准品或定制化设计方案。目前已完成流片和测试的是单通道100G速率的硅光芯片,光模块正在持续配合客户送样测试中。
资料显示,可川科技主要从事功能性器件的设计、研发、生产和销售,应用领域可分为电池类功能性器件、结构类功能性器件和光学类功能性器件三大类。
上海证券此前研报指出,可川科技功能性器件业务稳固,拓展复合铝箔、激光气体传感器、光模块等新兴业务,有望迎来新一轮业绩增长。
二级市场方面,可川科技今日尾盘炸板,收涨7.28%,本月涨幅高达111.06%。







还没有评论,来说两句吧...